
LATAR BELAKANG TERBENTUKNYA DINAS PERDAGANGAN
- DASAR HUKUM
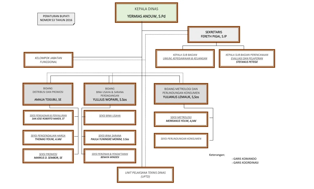
Dinas Perdagangan dibentuk berdasarkan Peraturan Bupati Nabire Nomor 53 Tahun 2016 Tentang Organisasi Dan Tata Kerja Dinas Perdagangan.
- VISI DAN MISI
Visi : Mewujudkan Perdagangan yang maju, adil, dan berkelanjutan untuk kesejahteraan masyarakat.
- Adil : Menciptakan iklim perdagangan yang setara dan berkeadilan bagi semua pelaku usaha, termasuk usaha kecil dan menengah.
- Berkelanjutan : Menyelenggarakan perdagangan yang memperhatikan kelestarian lingkungan dan keseimbangan social ekonomi masyarakat.
- Kesejahteraan Masyarakat : Meningkatkan taraf hidup masyarakat melalui kegiatan perdagangan yang produktif, diverifikasi produk, serta pemasaran yang lebih efektif.
Misi : Meningkatkan daya saing produk lokal, mengembangkan pasar tradisional dan modern, membina pelaku usaha, serta melindungi konsumen.
- Menigkatkan daya saing produk lokal : Membantu pelaku usaha dalam meningkatkan kualitas produk, diverifikasi produk, serta pemasaran yang lebih efektif.
- Mengembangkan pasar tradisional dan modern: Menata dan mengembangkan pasar tradisional agar lebih bersih, nyaman, dan aman, serta mendorong pertumbuhan pasar modern yang terjangkau dan berkulitas.
- Membina pelaku usaha: Memberikan pelatihan, pendampingan, dan akses permodalan bagi pelaku usaha agar dapat mengembangkan usahanya.
- Melindungui konsumen: Menegakkan peraturan perundang-undangan perlindungan konsumen, serta meningkatkan kesadaran masyarakat akan hak-hak mereka sebagai konsumen.
- TUGAS POKOK DAN FUNGSI
Berdasarkan Peraturan Bupati Nabire Nomor 53 Tahun 2016 Tentang Organisasi Dan Tata Kerja Dinas Perdagangan mempunya Tugas dan Fungsi.
Tugas : Membantu Bupati melaksanakan Urusan Pemerintahan bidang Perdagangan yang menjadi kewenangan daerah dan tugas pembantuan yang diberikan kepada Kabupaten.
Fungsi :
- Penyusunan perencanaan Urusan Pemerintahan bidang Perdagangan yang menjadi kewenangan Daerah dan tugas pembantuan yang diberikan kepada kabupaten,
- Perumusan kebijakan teknis Urusan Pemerintahan bidang Perdagangan yang menjadi kewenangan Daerah dan tugas pembantuan yang diberikan kepada Kabupaten,
- Pelaksanaan Urusan Pemerintahan dan pelayanan umum Urusan Pemerintahan bidang Perdagangan yang menjadi kewenangan Daerah dan tugas pembantuan yang diberikan kepada Kabupaten,
- Pembinaan, koordinasi, pengendalian dan fasilitasi pelaksanaan kegiatan Urusan Pemerintahan bidang Perdagangan yang menjadi kewenangan Daerah dan tugas pembantuan yang diberikan kepada Kabupaten,
- Pelaksanaan kegiatan administrasi Dinas Perdagangan,
- Pembinaan terhadap Unit Pelaksana Teknis Dinas Perdagangan,
- Pelaksanaan fungsi lain yang diberikan oleh Bupati terkait dengan tugas dan fungsinya, dan
- Pelaporan hasil kerja.
- PROGRAM / KEGIATAN STRATEGIS
- Perizinan dan pendaftaran perusahaan berupa Surat Rekomendasi,
- Peningkatan Sarana Distribusi Perdagangan
- Stabilisasi Harga Barang Kebutuhan Pokok Dan Barang Penting
- Standardisasi Dan Perlindungan Konsumen
- Penggunaan Dan Pemasaran Produk Dalam Negeri
KONTAK / ALAMAT KANTOR
Alamat : Jl. Pepera No. 8 Nabire, Provinsi Papua Tengah
Alamat Selengkapnya Bisa Kilik Disini
Email : dindagnabirehebat@gmail.com
